中心簡介
認識我們
伊甸發展史
伊甸服務新住民中心緣起
團體參訪
服務宗旨
訪談申請
服務項目
中心資源
中心場地租借/育兒友善園/哺乳室
公共區域場地租借
實習申請辦法
聯絡我們
最新消息
All
單次講座
社區宣廣
課程活動
重要公告
志工服務
活動志工
通譯志工
個案服務
資源單位轉介表
個案管理流程
諮詢服務
外語諮詢排班表
法律諮詢時間
最新法律
影片宣導
電子刊物
友好連結
Home
Facebook
CopyRight 2026 臺北市新住民家庭服務中心 All Rights Reserved. Designed By
DeviseTop
瀏覽人次 : 1271534
繁中
English
Bahasa Indonesia
ngôn ngữ tiếng Việt
ไทย
中心簡介
認識我們
伊甸發展史
伊甸服務新住民中心緣起
團體參訪
服務宗旨
訪談申請
服務項目
中心資源
中心場地租借/育兒友善園/哺乳室
公共區域場地租借
實習申請辦法
聯絡我們
最新消息
全部消息
單次講座
社區宣廣
課程活動
重要公告
志工服務
活動志工
通譯志工
個案服務
資源單位轉介表
個案管理流程
諮詢服務
外語諮詢排班表
法律諮詢時間
最新法律
影片宣導
電子刊物
友好連結
重要公告
首頁
/
最新消息
最新消息
全部消息
單次講座
社區宣廣
課程活動
重要公告
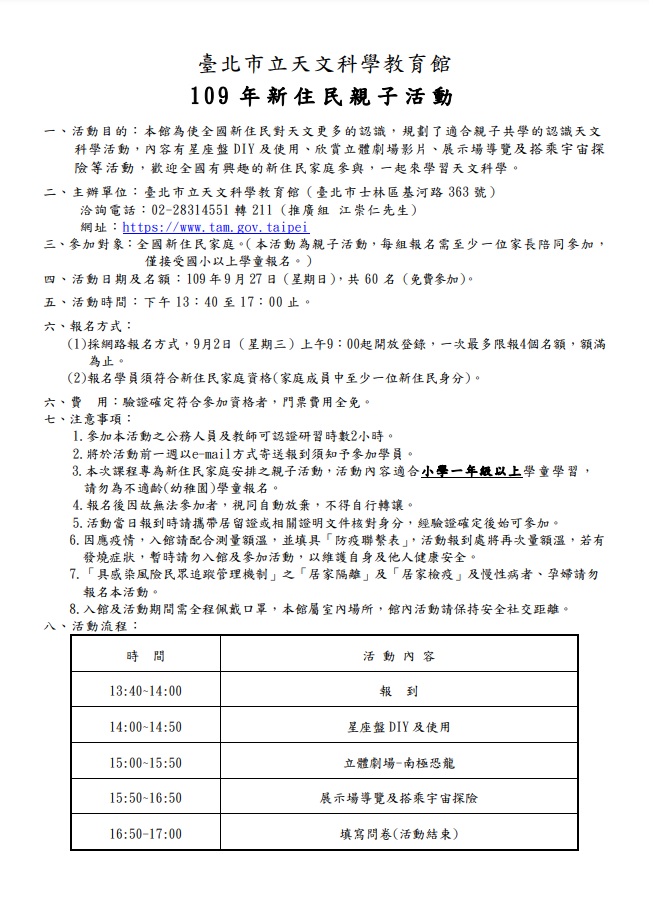
【活動轉知】 臺北市立天文科學教育館109年新住民親子活動
日期:2020-09-01
【活動轉知】
臺北市立天文科學教育館1 09 年 新 住 民 親 子 活 動
為使全國新住民對天文更多的認識,規劃了適合親子共學的認識天文科學活動,內容有星座盤 DIY 及使用、欣賞立體劇場影片、展示場導覽及搭乘宇宙探險等活動,歡迎全國有興趣的新住民家庭參與,一起來學習天文科學。
►參加對象:全國新住民家庭。
本活動為親子活動,每組報名需至少一位家長陪同參加,僅接受國小以上學童報名。
►活動日期及名額:109 年 9 月 27 日(星期日),共 60 名(免費參加)。
►活動時間:下午 13:40 至 17:00 止。
►報名方式:
(1)採網路報名方式,9月2日(星期三)上午9:00起開放登錄,
一次最多限報4個名額,額滿為止。
(2)報名學員須符合新住民家庭資格(家庭成員中至少一位新住民身分)。
►
費 用:驗證確定符合參加資格者,門票費用全免。
►洽詢電話:02-28314551 轉 211 (推廣組 江崇仁先生)
►網址:
https://www.tam.gov.taipei
Back