中心簡介
認識我們
伊甸發展史
伊甸服務新住民中心緣起
團體參訪
服務宗旨
訪談申請
服務項目
中心資源
中心場地租借/育兒友善園/哺乳室
公共區域場地租借
實習申請辦法
聯絡我們
最新消息
All
單次講座
社區宣廣
課程活動
重要公告
志工服務
活動志工
通譯志工
個案服務
資源單位轉介表
個案管理流程
諮詢服務
外語諮詢排班表
法律諮詢時間
最新法律
影片宣導
電子刊物
友好連結
Home
Facebook
CopyRight 2026 臺北市新住民家庭服務中心 All Rights Reserved. Designed By
DeviseTop
瀏覽人次 : 1272997
繁中
English
Bahasa Indonesia
ngôn ngữ tiếng Việt
ไทย
中心簡介
認識我們
伊甸發展史
伊甸服務新住民中心緣起
團體參訪
服務宗旨
訪談申請
服務項目
中心資源
中心場地租借/育兒友善園/哺乳室
公共區域場地租借
實習申請辦法
聯絡我們
最新消息
全部消息
單次講座
社區宣廣
課程活動
重要公告
志工服務
活動志工
通譯志工
個案服務
資源單位轉介表
個案管理流程
諮詢服務
外語諮詢排班表
法律諮詢時間
最新法律
影片宣導
電子刊物
友好連結
課程活動
首頁
/
最新消息
最新消息
全部消息
單次講座
社區宣廣
課程活動
重要公告
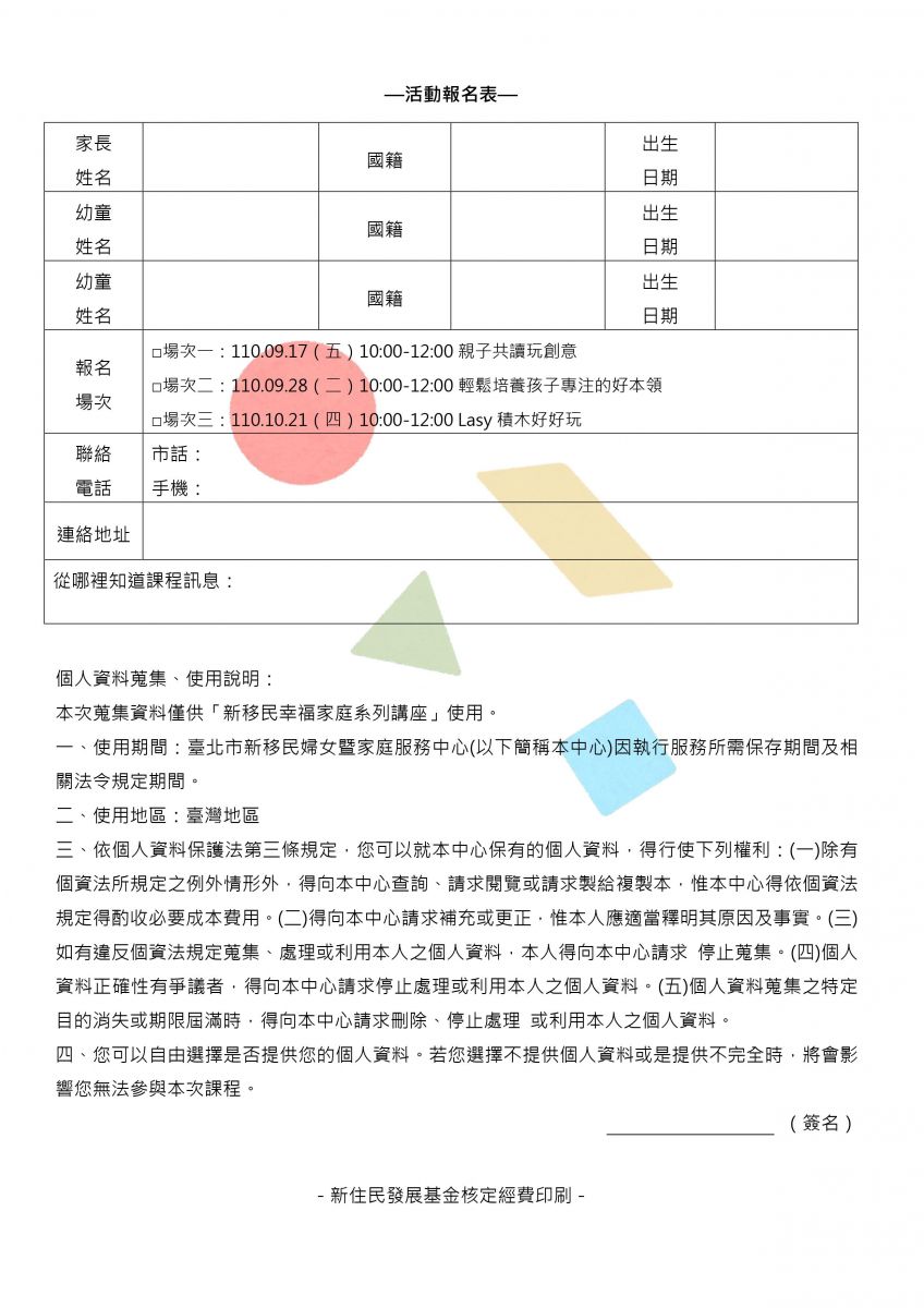
【中心活動宣廣】新移民幸福家庭系列講座
日期:2021-08-10
【中心活動宣廣】新移民幸福家庭系列講座
Back